Back to all work

MOBILE APP CONCEPT

Audiolab App

This conceptual project explores the design of a mobile audiobook app that reimagines listening as an active experience, introducing features like bookmarking, highlighting, and note-taking to give users even more utility than a traditional book.


ROLE

Product Designer

TYPE

Concept | Side Project

Audiolab is a personal, interactive, and social audiobook app for the creative and discerning listener.

Make audiobooks fun, interactive, and social with Audiolab. Audiolab combines the convenience and flexibility of audiobooks with the interactive functionality of e-books, to give you a highly personal and engaging experience. Whether you’re listening on your way to work, cramming for your psychology exam, or preparing for your favorite book club, Audiolab has the tools you need to elevate your audiobook game.

Audiolab Splash Screen

Audiolab App Home Screen


More important than the market size is who listens to audiobooks and how they listen to them. Audiobooks are most popular with 30-49 year olds and college educated people. The overwhelming majority of users listen while commuting.

MARKET RESEARCH


I researched a range of apps from those with similar content and structure (Audible) to those with different content but structural similarities (Evernote).


PRECEDENT RESEARCH


Content & Site Map

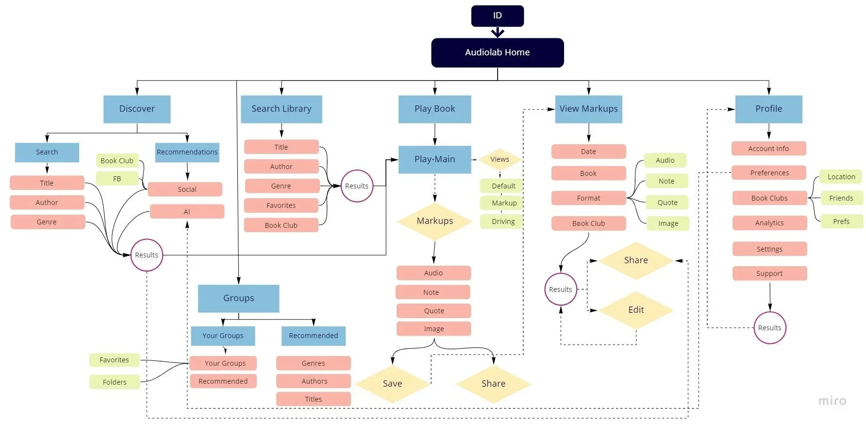
After a quickly sketched mind map where I brainstormed potential features, I organized those into a content map and considered how the content would be structured within the app. On the right is an example site map showing how a returning user would navigate to a recently played audiobook, make markups, and share or save those markups.

Interaction Map

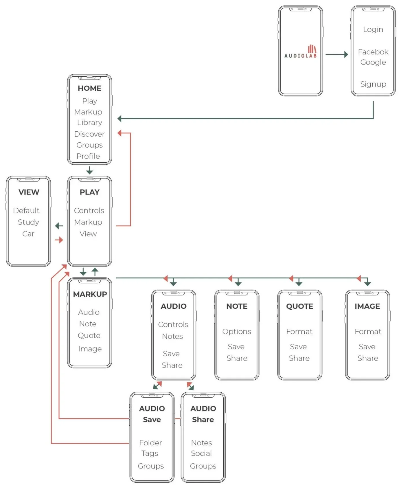
Still in the conceptual phase, the interaction map evolved along with the site map and content map above. I diagrammed how users would navigate through the app, where they would need to make decisions or be faced with options. This was valuable in streamlining the experience and eliminating dead ends.

Wireframes - Home Screen

Quick notebook sketches led to more detailed wireframes of the home page. These were the three options I settled on with varying degrees of personalization. The final design is a combination of v1 and v2.

Wireframes - Play Screen

Maybe the most important functionality of the app is how users play audiobooks and create markups. I knew I wanted to include aspects of e-book and note-taking app functionality. The wireframes below show how a user might create an audio clip and make notes to accompany the clip.

Wireframes - Markup & Group Screen

Maybe the most important functionality of the app is how users play audiobooks and create markups. I knew I wanted to include aspects of e-book and note-taking app functionality. The wireframes below show how a user might create an audio clip and make notes to accompany the clip.


APPROACH